
在“出片即社交”的时代,越来越多的APP试图用滤镜、模板、互动机制来激发用户的表达欲。但真正能打动用户的,不只是好看的界面,而是对“出片”背后动机的精准洞察。本文以“可颂”这款社交产品为切入点,深入拆解其产品设计逻辑,分析它如何试图抓住用户的创作冲动,却在需求识别与场景构建上频频偏航。
01 简单介绍一下可颂APP
下图是可颂的最新版本记录,从它的slogan——拍照爱好者交流分享社区中我们可以获取2个关键词“拍照”“社区”,并且可以知道它有以下主要功能:
发现新机位,找到好的拍摄点;
灵感跟拍,AI会指引用户调整镜头;
上镜技巧,指导用户在各种场景下摆动作;
摄影交流,主打拍摄相关的交流社区。

图:可颂的最新版本记录(七麦数据)
所以看到这里,总结它瞄准的核心需求就是“出片”。最近四个月可颂在苹果官方免费榜的综合排名在比较靠前的位置,而在安卓端,由于有太多的替代产品,可颂并不具有明显优势,在安卓拍照软件中排名20名之后,竞争力也比较弱,并且可颂的基因还是社区。
02 行业分析
各大应用市场是把可颂归于社交软件,处于垂直摄影爱好者社区市场,同时向泛生活种草平台延伸,属于字节跳动生态内补充抖音图文短板的战略产品。
让我们请出擅长行业分析的老朋友,PEST,给我们讲讲社交市场发展的影响因素:
政策环境
中国互联网行业的监管框架正逐步进入精细化阶段,尤其在UGC领域,从《网络安全法》到《生成式人工智能服务管理暂行办法》,政策对内容真实性、合规性的要求持续升级。这直接转化为平台的合规成本压力,其中内容审核体系的建设成为重中之重。为满足“7×24小时巡查”“违规内容秒级处理”等要求,头部内容平台普遍采取“AI预审+人工复核”的双重机制——AI审核系统需覆盖图像识别、文本过滤、音频检测等多维度,而人工审核团队规模往往达数千人。
合规投入的行业现状:2024年行业调研显示,中国主流内容平台的合规支出占总运营成本的比例已攀升至18%-25%,其中AI审核技术研发投入年均增长35%,单套成熟的多模态审核系统研发成本超2亿元。对于可颂这类新兴平台,初期合规投入可能直接影响盈利周期。
可颂的开发商是脸萌科技,字节旗下的子公司,审核条件应该非常成熟了。
经济环境
全球拍照及影像社交市场正处于稳步扩容期。据Statista数据,2024年全球市场规模达820亿美元,同比增长15.3%,而中国以290亿美元的规模贡献35.4%的份额,同比增速高达23.1%,成为拉动全球增长的核心引擎。
消费能力提升:2024年中国居民人均可支配收入实际增长5.4%,文化娱乐消费支出占比升至12.1%,用户对滤镜特效、云端存储等增值服务的付费意愿显著增强。
社会环境
数据显示,多数用户手机中有着超过千张未经处理的照片,普通人的原创内容在社交平台所获互动率也正持续稀释,这种“无力处理”与“反馈稀薄”的困境催生了普遍的创作焦虑。与此相对,模板化工具可将创作时长从数小时压缩至分钟级,而高互动社区中近70%的用户同时也是内容生产者,印证了市场对“高效创作”与“情感认同”的双重渴望已十分迫切。
可颂的出现,恰好踩中了当下用户对“高效创作”与“情感认同”的双重需求——这一点从用户反馈中已得到清晰验证。追求美是永恒的话题。
技术环境
硬件基础普及:中国智能手机渗透率已达93.6%,其中搭载AI影像芯片的中高端机型占比超65%,为用户创作4K视频、AI修图等高质量内容提供了硬件支撑。这些条件为拍摄体验带来了极大的提升。
行业目前的规模及未来的发展趋势
可颂所属的全球移动照片编辑软件市场达60亿美元,但可颂作为社区平台仅占其中极小份额,商业化潜力依赖字节跳动的生态协同(如广告、电商导流)。如开头所述,可颂会同时向泛生活种草平台延伸,是字节跳动生态内补充抖音图文短板的战略产品。
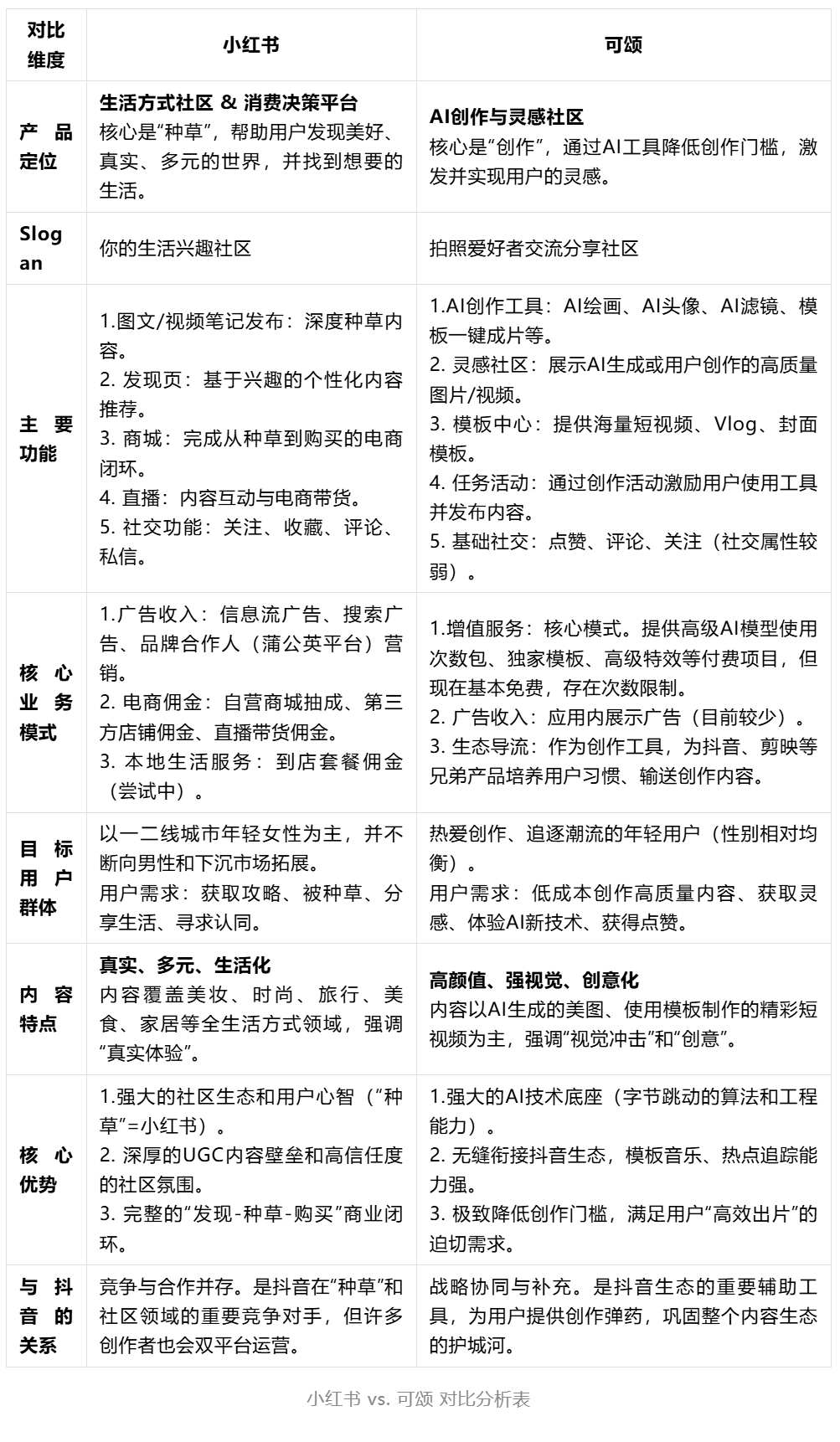
03 竞品分析
在竞品选择上,可颂最初有“抖音版小红书”之称,但现在更侧重于“出片”定位,似乎与醒图、美图秀秀等图片美化类应用构成了直接竞争。对比几款产品的首页设计后,可以看到小红书与可颂的首页设计均突显其社区属性,而美图秀秀和醒图则直接聚焦于图片处理操作,所以本文选择将小红书作为可颂的竞品进行分析。

图:四款App首页对比
与小红书的对比

从一个有趣的角度来看,当我在小红书上搜索“拍照”时,会出现以下词条:

图:小红书搜索“拍照”
而可颂的功能所解决的正是小红书用户在拍照时的问题。按照这个逻辑,如果想要做某个细分赛道的App,都可以在小红书上搜索一下关键词,这可能是最快的用户需求调研方法了吧。
总结与关系概括小红书是一个“目的地”:用户带着消费或分享的目的主动前往,并在其构建的社区中完成整个体验。可颂是一个工具:用户首先被其强大的创作功能吸引,创作出高质量内容后,主要目的是分享到像抖音、小红书这样的主流平台上去获得认同。其内部的社区更像是一个“作品展示厅”而非“生活社区”。
因此,尽管两者在表面上有一些相似之处(都是内容平台),但其核心逻辑截然不同:小红书的核心是人和内容,而可颂的核心是工具和创作。可颂内容和功能更多表现得像是在补充小红书用户在拍照方面的细分需求:一个用户完全可以在可颂上创作内容,然后发布到小红书上进行“种草”。
04 用户价值分析
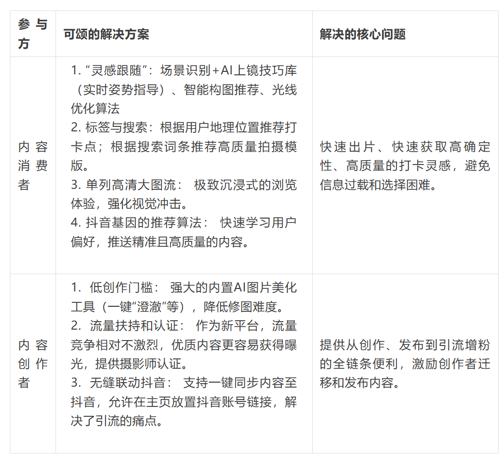
这部分内容我们会系统地梳理一下“可颂”这款产品的各方参与者、他们的需求、现有解决方案及其问题,以及平台提供的措施。
1. 参与者及其需求
1)参与者一:内容消费者 (普通用户)
需求:
(1)想要拍出好看的照片不知道如何构图、取景、摆pose;
(2)想要把平平无奇的照片变得有趣,拯救废片;
(3)在碎片化时间欣赏好看的照片;
(4)闲暇时去好看的景点拍照;
(5)找摄影师给自己拍照。
那么普通用户现在对于这些需求采取了哪些解决方案呢,这些方案又存在什么问题?
现有方案和问题:
使用小红书等软件搜索拍照技巧、浏览图片、找打卡点。
——但拍照技巧往往是,看的时候眼睛会了,拍起来还是一塌糊涂,需要仔细研究隐藏其中的拍摄角度等细节。
——小红书推荐的打卡点有照骗和营销嫌疑。
使用P图软件拯救废片。
——问题在于有些照片根本救不回来,关键还是需要照片的基础条件好。
在 大众点评/小红书 上找 专业/业余 摄影
——专业摄影往往价格高,一次近千元;而业余摄影交付流程不规范,质量参差不齐。
2)参与者二:内容创作者 (达人)
需求:
(1)分享与表达: 分享自己的生活动态、审美和成果,获得认同感和成就感。
(2)积累影响力: 通过优质内容获得关注、点赞和粉丝,建立个人品牌。
(3)流量曝光与引流: 获得平台流量推荐,并能够将粉丝引导至其他主流平台(如抖音、小红书)。
(4)接单:晒客单,吸引更多用户
现有方案: 主要依赖小红书和抖音。
存在问题:
多平台运营压力大:需要同时维护多个平台账号,精力分散。
流量焦虑:平台算法多变,流量不稳定,创作压力大。
引流限制:平台通常严格限制向站外引流,创作者难以将粉丝沉淀到私域。
内容创作门槛:需要自行生产高质量的宣传内容,有一定难度。
客源不稳定,交易无保障。
2. 平台(可颂)采用的满足措施
针对上述需求和现有方案的问题,可颂提供了以下解决方案:

关于找摄影师和接单这两点是我观察到的,目前可颂并没有针对这两个需求的解决方案。可替代方案很多,但也存在各种各样的问题,如果可颂想要解决这两点需求,可以这样去切入:
利用其“拍照爱好者交流分享社区”的精准定位和流量优势,通过构建“平台认证+结构化信息展示+线上交易闭环”的模式,解决目前摄影服务市场中存在的效率低下、交易无保障、发现困难等核心痛点,成为一个专注于“个性化摄影服务”的可靠交易市场。
这样做不仅能满足现有用户和摄影师的需求,可颂也可以开辟一条清晰的商业化道路(如通过交易抽成或增值服务),同时进一步强化其“拍照社区”的定位。
总结
可颂的核心用户价值在于精准聚焦“出片”这一垂直需求,通过“AI指导拍摄”和“无缝联动抖音”等差异化功能,系统性解决了内容消费者“不会拍、不会修、找不到地方”的痛点,以及内容创作者“流量难、引流难”的困境。但还未能连接供需双方,还存在与综合平台在拍摄领域形成错位竞争的空间。
05 商业价值分析
可颂作为字节跳动旗下的拍照社区,目前还未产生直接的商业价值,更多的是作为字节跳动生态内补充抖音图文短板的战略产品。所以预测一下它的商业化阶段逻辑:既依托母公司生态资源,又瞄准影像社区的独特变现潜力。

当前阶段,可颂仍需优先解决“内容供给”与“用户规模”的基础问题。数据显示,平台优质内容占比仅为15%,远低于小红书(32%)等成熟社区,这直接影响用户留存率和广告主投放意愿。因此,在商业化推进过程中,需平衡“变现节奏”与“生态建设”,通过创作者扶持计划提升内容质量,为后续规模化变现筑牢根基。
06 产品迭代分析
从可颂的版本记录中我们可以看到,在2024年9月的版本中,可颂还是名副其实的“抖音版小红书”,10月起则专注拍照社区赛道,同月确定了“拍照爱好者分享社区”的定位。

图:可颂的版本记录(部分)
结合可颂APP的排名趋势来看,自2024年3月发布后的5个月,即2024年8月,可颂在这段成长期的趋势并不乐观,在这之后还呈现出下滑的趋势。在2024年10月切换至拍照社区赛道后,在重新启动和成长期呈现稳定上升趋势。可见,赛道切换是可颂重回增长曲线的关键拐点。(暂不考虑切换赛道后的营销操作)

图:可颂的排名趋势图
关键功能AI辅助调整构图,也是可颂在3月推出的。

图:可颂的版本记录(部分)
07 产品结构分析
我们只做整体分析,所以梳理到产品的三级功能即可。在这个部分我们需要梳理产品的主要功能满足了用户在什么场景下的什么需求,以及判断这个功能放在这个位置是否合适。

图:我梳理的可颂V14.9.0的产品脑图

表:用户需求梳理
个人认为可颂可以多强调一下在拍摄方面的功能,毕竟AI辅助调整构图、智能识别场景、玩法等AI特色功能是形成差异化竞争的有力武器,字节这么好的算法,功能却藏的有点深,感觉很可惜,整个APP给人一种拼命想做社区功能但做不起来,优势又没发挥出来的无力感。还有就是可颂在内容推荐上应该尽量剔除与摄影无关的内容,比如下面的推荐内容,一屏中大部分的内容都与摄影完全无关。

图:可颂APP截图
08 一点想法
拆解下来,个人认为这款产品有点没劲,用户场景不清晰,商业价值不明确,功能堆砌却缺乏主线,只有“点”,没有“线”,更没有“面”。
它像一个功能集合体:有AI拍摄、有社区内容、有滤镜模板、有玩法特效……但这些功能之间缺乏统一的叙事逻辑,用户很难理解“我为什么要用可颂?在什么场景下我会打开它?” 它想做社区,又想做工具,结果两边都没做深。
从摄影的第一性出发
如果让我来构思这款产品,我会从一个根本问题出发:
用户为什么拍照?
——为了记录真实的生活,表达当下的情感。
因此,我会把产品的核心定位锚定在一个清晰、高频、且尚未被充分满足的用户场景上:
实人、实物、实景,真情实感。
也就是用户在当下,想记录最真实的一切,可以通过摄影还原当时的心境,感受,这也是我理解的摄影的本质和价值。
如何设计
基于这个核心场景,再来设计用户路径,让功能服务于“真实表达”。
目前可颂其实已经具备了一些不错的功能基础,只是缺乏一条贯穿始终的“用户动线”。我们完全可以把这些点连成线,打造一条“从灵感 → 拍摄 → 表达 → 共鸣”的闭环体验。
路径一:即时记录 —— “我看到,我想拍,但我不知道怎么拍得好”
场景: 用户突然遇到一个想记录的画面,比如一只可爱的柴犬、一片光影交错的树林,但缺乏拍摄技巧。
产品介入:
AI实时识别场景(动物、风景、人像等),显示相似场景模板。
用户一键选择模板,AI辅助完成取景与参数调整,降低“拍不好”的挫败感。
路径二:拍摄前构思 —— “我想拍,但我不知道怎么拍出感觉”
场景: 用户有表达欲,比如想拍穿搭、自拍、生活片段,但缺乏拍摄灵感。
产品介入:
提供“场景化灵感库”:输入关键词如“草坪 + 裙子 + 单人”,系统推荐真实用户在相似场景下的优秀作品。
不只是看图,还能看到背后的情绪标签:“轻松自在”、“阳光治愈”…
用户从中获得构图、色调、情绪表达的启发,再回到拍摄界面实践。
这样,产品能帮助用户把“想表达的感觉”具象化。
社区运营也应回归“真情实感”的主线
如前文所述,可颂的社区目前内容泛化严重,推荐页充斥着与摄影无关的内容,让人恍惚以为在刷小红书。这些内容不仅稀释了产品调性,也让真正热爱摄影的用户感到错位。
建议社区内容筛选标准聚焦于:能否引发情感共鸣?是否展现了真实的生活场景?
高三考生考完后记录自己做过的卷子,拍出了举重若轻的感觉。
加班后回望大厦中点点灯光:这座城市,还有多少人没回家?
周末在家做了简单的一餐,拍得温暖:又是照顾好自己的一天
有共鸣,才有讨论,社区的本质在此。
可颂目前已具备支持这些核心场景的功能基础,完全可以通过强化场景引导与使用路径,逐步培养用户的使用习惯。让用户想要做记录的时候就能想到它,因为它最能拍出我想表达的东西。一个成功的TO C产品要先让用户想起来,用起来,不是吗?
这样就形成了关键的产品闭环逻辑:真实动人的社区内容 → 反哺AI算法优化 → 提升用户拍摄体验 → 激发更多优质内容。
个人认为优先级非常低的才是AI玩法那些东西,把自己的五官抠到另外一个人身上,悬浮在一个完全虚幻飘渺的场景中,这种“虚假的酷”真的是大部分用户想要的东西吗?
功能可以复制,强大的算法可以炫技,但情感共鸣的体验,才是无法替代的产品灵魂。
09 总结
我们用SWOT分析法进行产品拆解的总结:

可颂凭借字节算法与抖音生态,拥有“AI 出片”这一差异化技术优势和低成本获客通道,但产品内部缺乏统一叙事,社区内容深度与粘性不足。
外部来看,高速扩张的影像社交市场与小红书尚未完全覆盖的“拍照技巧”痛点为其提供了窗口机会;然而小红书、醒图等竞品的心智壁垒、功能同质化、监管趋严及广告争夺等因为构成现实威胁。
建议聚焦“真实记录+高效出片”核心场景,强化 AI 拍摄功能与摄影内容纯净度,形成产品闭环逻辑:真实动人的社区内容 → 反哺AI算法优化 → 提升用户拍摄体验 → 激发更多优质内容,方能把技术单点优势转化为可持续的用户价值和商业闭环。后期无论是为抖音导流,还是通过“认证摄影师+线上交易”撮合个性化拍摄订单,都能完成从流量到交易、从创作到消费的闭环,商业价值也随之水到渠成。